建设工程教育网
二级建造师考试
建设工程教育网

首页 > 二级建造师考试 > 备考资料 > 考试大纲

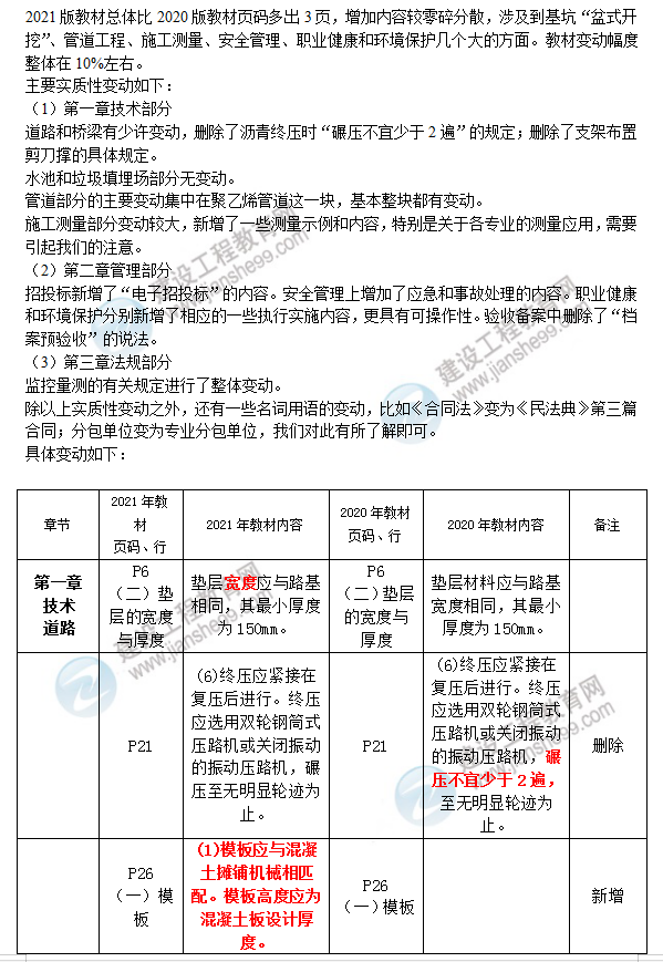
2021年二级建造师《市政工程》新版教材有哪些变化?

2021年二级建造师新版教材上市了吗?2021年二级建造师新版教材已经上市,众所周知,每年的二级建造师教材多多少少都会有些变化,2021年新版教材也不例外,而教材的变化点也是考生们非常关注的问题。

教材是复习备考的基础资料,教材变动更是影响复习备考的方向。那么,2021年二级建造师新版教材哪些地方有变化?建设工程教育网为考生们整理了2021年二级建造师《市政工程》新版教材变化解析,供考生参考。

2021年二级建造师教材解析

2021年二级建造师市政教材

教材解析

直播观看完整版教材解析

全部评论(0打开APP查看全部 >
打开APP看资讯 更多更快更新鲜 >>
加入组织一起备考

长按保存图片
微信识别进入小程序

添加老师微信
咨询享优惠

学习资料包免费领取

学习方法考试大纲

历年试题备考指导

一键领取
前往建设工程教育网APP查看 体验更佳!
取消 前往
0
0
0
0
评论
下载APP

交流分享,早日上岸!

添加老师微信号
回复报考专业进群
已加入购物车
取消
复制链接,粘贴给您的好友

复制链接,在微信、QQ等聊天窗口即可将此信息分享给朋友