2012年一级建造师辅导资料:施工质量问题和质量事故的处理
建设工程教育网
2012-04-10
普通
1Z204000 建设工程项目质量控制
命题考点十六 施工质量问题和质量事故的处理
【教材解读】
一、施工质量事故处理的依据
施工质量事故处理的依据见表4—25.

二、施工质量事故的处理程序
施工质量事故处理的一般程序如图4-1所示。

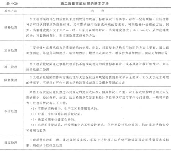
三、施工质量事故处理的基本方法
施工质量事故处理的基本方法见表4—26.

【命题考点】
质量事故的实况资料;有关合同及合同文件;有关的技术文件和档案;相关的建设法规;施工质量事故处理的程序;修补处理;加固处理;返工处理;限制使用;不作处理。
【分析预测】
(1)分析施工质量事故处理的依据。
(2)分析判断施工质量事故处理的程序是否妥当。
(3)分析判断施工过程中出现质量事故应采取何种处理方法。
【典型习题】
1.施工质量事故处理的依据包括( )。
A.质量事故的实况资料
B.有关的技术文件和档案
C.相关的建设法规
D.事故造成的经济损失大小
E.有关合同及合同文件
2.某钢筋混凝土结构工程的框架柱表面出现局部蜂窝麻面,经调查分析,其承载力满足设计要求,则对该框架柱表面质量问题一般的处理方式是( )。
A.加固处理
B.返工处理
C.不作处理
D.修补处理
3.对混凝土结构常用加固的方法有( )。
A.增大截面加固法
B.外包角钢加固法
C.增设支点加固法
D.粘钢加固法
E.嵌缝密封法
【答案】1.ABCE2.D3.ABCD
责任编辑:棋雯