北京市2026年社工考试提交报名信息时间和网上审核时间为3月16日-3月25日,缴费时间为3月27日-3月30日。缴费成功方可报名成功!

关于北京地区2026 年度社会工作者
职业资格考试工作的通知
各有关单位:
根据原北京市人事局、原北京市社会建设工作办公室、北京市民政局《关于贯彻执行〈社会工作者职业水平评价暂行规定〉和〈助理社会工作师、社会工作师职业水平考试实施办法〉的通知》(京人发〔2008〕26号),北京市人力资源和社会保障局、中共北京市委社会工作委员会、北京市民政局《关于印发〈北京市高级社会工作师评价实施办法〉的通知》(京人社事业发〔2019〕134号),人力资源和社会保障部人事考试中心《关于2026年度社会工作者职业资格考试考务工作的通知》(人考中心函〔2026〕2号)精神,现将北京地区2026年度社会工作者职业资格考试有关事宜通知如下:
一、报考人员范围
考试报名严格执行属地化管理,现工作地或居住地为北京地区的报考人员方可在北京报名参加考试。
二、考试设置
社会工作者职业资格考试设置助理社会工作师、社会工作师和高级社会工作师3个级别。助理社会工作师考试设置《社会工作综合能力(初级)》和《社会工作实务(初级)》2个科目;社会工作师考试设置《社会工作综合能力(中级)》《社会工作法规与政策(中级)》和《社会工作实务(中级)》3个科目;高级社会工作师考试设置《社会工作实务(高级)》1个科目。
三、报名条件
(一)助理社会工作师、社会工作师
凡中华人民共和国公民,遵守国家法律、法规,恪守职业道德,并符合助理社会工作师或社会工作师报名条件的人员,均可申请参加相应级别的考试。
1.助理社会工作师考试报名条件:
(1)取得高中或者中专学历,从事社会工作满4年;
(2)取得社会工作专业大专学历,从事社会工作满2年;
(3)社会工作专业本科应届毕业生(包括已经取得社会工作专业本科及以上学历、学位的人员);
(4)取得其他专业大专学历,从事社会工作满4年;
(5)取得其他专业本科及以上学历,从事社会工作满2年。
2.社会工作师考试报名条件:
(1)取得高中或者中专学历,并取得助理社会工作师职业
水平证书后,从事社会工作满6年;
(2)取得社会工作专业大专及以上学历或学位,从事社会工作满4年;
(3)取得社会工作专业大学本科学历,从事社会工作满3年;
(4)取得社会工作专业硕士学位,从事社会工作满1年;
(5)取得社会工作专业博士学位;
(6)取得其他专业大专及以上学历或学位,其从事社会工作年限相应增加2年。
(二)高级社会工作师
报名参加高级社会工作师考试的人员,需同时具备以下条件:
1.拥护中国共产党领导,遵守国家宪法、法律、法规,热爱社会工作事业,具有良好的职业道德;
2.具有本科及以上学历(或学士及以上学位);
3.在通过全国社会工作者职业水平考试取得社会工作师(中级)资格后,从事社会工作满5年。
(三)报名条件说明
1.报名条件中有关学历或学位的要求是指经国家教育行政主管部门承认的正规学历或学位。
2.从事社会工作年限的计算截止日期为2026年12月31日,全日制学历报考人员未毕业期间经历不计入工作年限。
四、考试安排和作答要求
考试日期 | 考试时间 | 考试科目 |
2026年5月23日 | 14:00-16:00 | 社会工作法规与政策(中级) |
2026年5月24日 | 9:00-11:00 | 社会工作综合能力(初、中级) |
14:00-16:00 | 社会工作实务(初级) |
14:00-16:30 | 社会工作实务(中级) |
14:00-17:00 | 社会工作实务(高级) |
(一)考试实行封闭2个小时管理,开考5分钟后,迟到考生一律禁止进入考场,2小时后方可交卷、离场。
(二)考生参加考试应携带的文具限于黑色墨水笔、2B铅笔、橡皮,不得携带和使用电子计算器。
(三)《社会工作实务(中级)》和《社会工作实务(高级)》科目为主观题,在专用答题卡上作答,考生在答题前须仔细阅读试卷封二的应试人员注意事项和专用答题卡首页的作答须知,答题时使用规定的作答工具在专用答题卡划定的区域内作答;其余科目均为客观题,在答题卡上作答。
(四)本次考试考场资源全市统筹安排,具体考试地点以准考证为准。
五、报名相关事宜
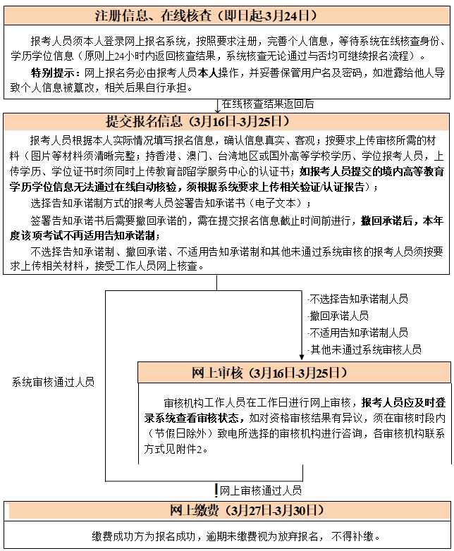
(一)考试报名证明事项推行告知承诺制
报考人员需认真阅读报考须知,确定本人符合报名条件,承诺填报的信息均真实、客观,并签署《专业技术人员职业资格考试报名证明事项告知承诺书》(电子文本),切勿委托他人或机构填写报名信息、代替本人作出书面(含电子文本)承诺。考试组织机构将在考前、考中、考后对报考人员承诺的内容开展核查并接受社会监督。不实填报、虚假承诺的人员将被记入专业技术人员资格考试诚信档案库,纳入全国信用信息共享平台,接受“一处失信、处处受限”的联合惩戒处罚,涉嫌犯罪的,移送司法机关处理。
(二)报名流程及注意事项
1.报考人员须登录北京市人力资源和社会保障局官网(https://rsj.beijing.gov.cn/)“人事考试服务频道”(以下简称人事考试服务频道),进入“考试报名”栏目,点击本项考试的报名链接进行报名。报名流程见附件1。
2.提交报名信息时间为2026年3月16日至3月25日。注册信息原则上24小时内返回核查结果,建议报考人员提前完成用户注册及照片、学历、学位等信息维护,以免错过报名。报考人员上传的照片将用于准考证、考场座次表及资格证书的制作,上传成功后无法自行修改,请慎重选用。
为加强报名证明事项告知承诺制事中监管,如报考人员提交的境内高等教育学历学位信息无法通过在线自动核验,应在报名前及时登录中国高等教育学生信息网(学信网)进行验证/认证,下载相关PDF格式在线验证/认证报告,并在报名期间按要求上传相关验证/认证报告,接受网上人工核查。因学信网学历学位认证需要一定办理周期,报考人员需提前安排好认证事宜。
3.网上缴费时间为2026年3月27日至3月30日。完成报名提交并通过审核的人员可进行网上缴费,缴费成功方为报名成功。报考人员报名成功后,已缴费用不予退还。
4.本项考试不设置补报名或补缴费环节,错过提交报名信息时段或缴费时段的,均视为放弃报名。
5.应届毕业生报名参加助理社会工作师考试时,尚未获得学历证书的,须提供能够证明其在2026年度可毕业的有效证件(如学生证等)和所在学校出具的应届毕业生证明。
6.持有中国残疾人联合会颁发的残疾人证二级低视力(或严重于二级)者,可申请借助读屏软件或使用大字卷参加考试。符合条件的报考人员须于2026年3月16日至3月30日向北京市人事考评办公室提出申请,请报考人员通过电脑端注册并登录“北京市人事考试线上办理系统”(http://bjkwzz.cptae.com/bas/,下同),选择“辅助申请”栏目,根据系统提示上传本人有效居民身份证和残疾人证的电子版照片,点击“提交”完成申请。
7.行动不便的报考人员可于2026年3月16日至3月30日登录“北京市人事考试线上办理系统”,选择“辅助申请”栏目,根据系统提示提交本人有效居民身份证、证明材料及个人参考需求,后续将视考点具体情况为报考人员提供合理化便利服务。
8.根据《关于单独划定部分专业技术人员职业资格考试合格标准有关事项的通知》(人社厅发〔2022〕25号)有关规定,使用单独划线中级社会工作者职业资格证书(级别“社会工作师”)申报高级社会工作师职业资格考试的,只可在证书标注有效区域所在的省(区、市)报名参加考试,北京市不在此范围内。
9.报考人员报名时如遇问题,可登录人事考试服务频道“服务指南”栏目,点击查看“问题解答”。
(三)准考证打印
已成功缴费的报考人员可于2026年5月19日至5月24日登录人事考试服务频道“打印准考证”栏目下载打印准考证,并按照准考证上的要求在规定时间、地点参加考试。
(四)考试大纲
1.2026年度全国社会工作者职业资格考试使用2025版考试大纲,具体见中国人事考试网(http://www.cpta.com.cn/,下同)“考试大纲”—“社会工作者职业资格考试”栏目。
2.《社会工作法规与政策(中级)》科目所涉及的政策法规,均以2025年12月31日前有效的政策法规为准。
六、考试成绩和证书管理
(一)参加助理社会工作师考试的人员须在1个考试年度内通过全部应试科目,参加社会工作师考试的人员须在连续2个考试年度内通过全部科目,方可取得职业资格证书;参加高级社会工作师考试的人员须通过相应应试科目,方可取得高级社会工作师考试成绩合格证明。
(二)考生可于2026年7月下旬登录中国人事考试网查询考试成绩。
(三)根据《人力资源社会保障部办公厅关于推行专业技术人员职业资格电子证书的通知》(人社厅发〔2021〕97号)精神,《社会工作者职业资格证书》在印发纸质资格证书的同时推行电子资格证书,考试合格者,可登录中国人事考试网,点击“电子证书下载”,注册登录后下载电子资格证书,电子资格证书与纸质资格证书具有同等法律效力。纸质资格证书仍按照原方式制发,由人力资源和社会保障部统一印制,北京市人力资源和社会保障局颁发,该证书在全国范围内有效。纸质资格证书核发工作将在证书运抵北京地区后10个工作日内启动,具体核发事宜将以手机短信方式通知本人。
(四)参加高级社会工作师考试达到国家合格标准的人员,可登录北京市人力资源和社会保障局官网“个人办事”栏目,进入“专业技术人员资格证书”下载并打印相应电子合格通知书,不再发放纸质成绩合格证明。
七、收费标准和电子票据领取
(一)按照《人力资源社会保障部办公厅关于下发执业药师资格考试等18项专业技术人员资格考试考务费收费标准的通知》(人社厅函〔2015〕278号)、《北京市发展和改革委员会北京市财政局关于专业技术人员职称外语等级考试等17项考试收费标准的函》(京发改〔2015〕2513号)规定,助理社会工作师、社会工作师考试客观题科目收费标准为每人每科61元,主观题科目收费标准为每人每科65元。
(二)按照《北京市发展和改革委员会北京市财政局关于高级社会工作师职业水平等考试收费标准的复函》(京发改〔2022〕375号)规定,高级社会工作师考试收费标准为每人每科61元。
(三)考试收费票据采用电子票据,不再开具纸质票据,电子票据信息在本次考试结束30个工作日内以短信形式陆续推送至考生的报名注册手机。具体查询方式有以下两种:1.考生可登录“京通”小程序,搜索“我的票据查询”进行下载;2.登录北京市财政局官网,根据短信提示自行下载、打印电子票据。报考人员可登录人事考试服务频道“服务指南”栏目,点击“问题解答”查看“电子票据领取”相关事宜。
(四)本次考试结束30个工作日后,还未收到电子票据信息或者误删电子票据信息的考生,请将本人姓名、身份证号、手机号、参加考试年度及考试名称发送至邮箱kszxcw@rsj.beijing.gov.cn。发送邮件后的3个工作日会有工作人员回复,并解决相关电子票据问题。
八、违纪违规行为处理
(一)报考人员应做到诚信参考,若有违反,将按照《专业技术人员资格考试违纪违规行为处理规定》(人社部令第31号)处理。
(二)考生考试时应妥善保管自己的答卷,防止他人抄袭,考试结束后被甄别为雷同答卷的,将给予考试成绩无效的处理。
九、社会监督和咨询电话
(一)各级人事考试机构不指定任何培训,并与任何培训机构无合作关系。
(二)纪检监察监督举报:https://beijing.12388.gov.cn/
(三)考试咨询电话:12333
附件:
1.考试报名流程图
2.审核机构联系方式
北京市人事考评办公室2026年2月28日
附件1
考试报名流程图

附件2
审核机构联系方式

说明:因考试政策、内容不断变化与调整,建设工程教育网提供的以上信息仅供参考,如有异议请考生以官方部门新公布内容为准!