建设工程教育网

首页 > 一级注册消防工程师 > 考试动态 > 报名信息

2020年浙江省一级注册消防工程师考试报名入口开通:中国人事考试网

浙江省2020年一级注册消防工程师考试报名时间为:8月17日至26日,请广大考生务必在规定的时间内进行报考。

考生可点击下图快速进入报考:

考试报名入口

(点击上图进入报考)

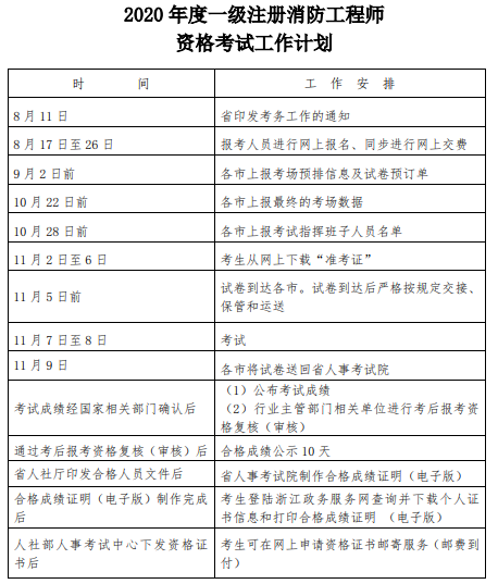
考试工作

推荐阅读:

各地2020年一级注册消防工程师报考时间及入口汇总

【图解】2020年一级消防工程师考试报名详细流程

【直播回放】2020版消防工程师教材变化解析

速看!考期一级消防工程师后对你的生活有哪些改变?

考前5大问题不解决,将无法参加2020年一消考试!!

新规解读:涉及注册消防工程师前景 戳我了解>>

好消息!大家期待已久的2020年一级注册消防工程师新课开通啦!

针对这个相对较难的考试,相信大家已经开始备考了。为了让大家更有效地备考,建设工程教育网2020年特邀一级消防工程师老师黄明峰、龚孝炜、刘为国、白杨、靳啸天讲解课程,希望能助各位考生顺利通过考试!

话不多说,快来跟我一起听新课吧!戳我听新课>>

打开APP看资讯 更多更快更新鲜 >>
前往建设工程教育网APP查看 体验更佳!
取消 前往
下载APP

交流分享,早日上岸!

添加老师微信号
回复报考专业进群
已加入购物车