1月份
预计7月24日-8月18日
考前10日至一周内
10月17日、18日
考后2-3个月左右
成绩公布后1个月左右
湖北考区2025年度一级造价工程师职业资格考试报考通知
2025年湖北省一级造价工程师考试时间是否已确定?
湖北2024年一级造价师报名入口已开通(6月28日-7月10日)
武汉关于组织参加2024年度一级造价工程师职业资格考试工作的通知
湖北关于2024年度一级造价工程师职业资格考试工作的通知
湖北2023一级造价工程师报名入口开通 8月18-28日
湖北武汉关于组织参加2023年度一级造价工程师考试工作的通知
湖北省2023年一级造价工程师考试资格审核流程
湖北2023年一级造价工程师考试报名时间公布 8月18日开始
湖北2023一造考试时间是什么?报考条件有哪些?
湖北2023一级造价师考试科目和题型有哪些?合格标准是什么?
湖北2023一级造价师考试时间在几月?有哪些题型?
湖北2023一级造价师考试科目及各科考试时间安排是什么?
湖北2023一级造价师报名条件限制有哪些?
湖北2023一级造价师考试报名条件有哪些?
一级造价师湖北2023报名时间在几月?有条件限制吗?
一级造价工程师报名时间2023年湖北是什么时候?
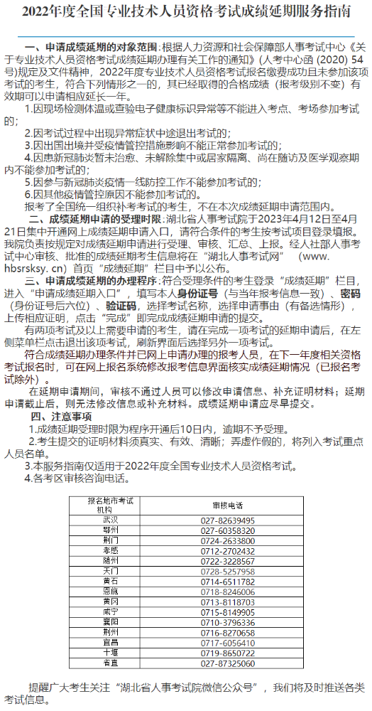
湖北2022年一级造价工程师资格考试成绩延期服务指南
湖北2022年一级造价工程师考试温馨提示
湖北2022年一级造价师考试考生疫情防控须知
湖北2022一级造价师报名入口已开通 9月1日-9月8日
武汉关于组织参加2022年度一级造价工程师职业资格考试工作的通知
湖北2022年一级造价师报名相关信息要知道
2022年湖北一级造价师报名入口什么时候开通?
2022年湖北一级造价师报名入口及报名条件信息
湖北2022年一级造价工程师报名条件信息
湖北2022年一级造价师报名要了解这些信息
湖北2022年一造报名开始了吗?
2022年湖北一级造价工程师报名开始了吗?
2022年湖北一造报考条件及报名入口信息
2022年湖北一级造价工程师报考条件
2022年湖北一级造价师考试报名条件详情
2022年湖北一级造价师考试时间及报考条件
湖北2022年一级造价师考试科目都有哪些?
湖北2022年一造考试科目都有哪些?
2022年湖北一造考试要了解这几点信息
2022年湖北一级造价师报考条件及考试方式要知道
2022年湖北一级造价师考试报考条件要了解!
湖北2022年一级造价师考试报考条件都有哪些?
2022年湖北一级造价师考试在几月份?
湖北2022年一级造价工程师考试时间及科目
2022年湖北一级造价师考试报考条件及考试科目
2022年湖北一级造价师考试报考条件都有哪些?
湖北2022年一级造价工程师考试时间
湖北2022年一级造价师考试报名信息要知道
2022年湖北一级造价师考试报名条件及考试时间
2022年湖北一级造价师考试报考条件及考试时间
湖北2022年一造考试题型及报考条件
湖北2022年一级造价师考试报名
2022年湖北一级造价师考试报考条件要了解
湖北2022年一造考试时间及科目安排
湖北2022年一级造价工程师考试题型
湖北2022年一造考试科目时间安排详情
湖北2022年考试题型都有哪些呢?
湖北2022年一级造价师考试报名条件要知道
2022年湖北一级造价师报名相关信息
2022年湖北一级造价师考试报名费用
湖北2022年一级造价师考试题型要知道
2022年湖北一级造价师考试题型详情
湖北2022年一级造价工程师报名要知道报考条件
湖北2022年一级造价师报名条件要知道
湖北2022年一级造价师考试时间确定了
2022年湖北一级造价师报名条件信息
湖北2022年一级造价师报名信息
湖北2021年一级造价师考试当日必须携带的物品有哪些
2021年湖北省一级造价工程师考点地图
湖北2021年一级造价师考试时间详情早了解
湖北省2021年一级造价师考试时间详情早了解
湖北2021年一级造价师考试是在10月底进行
2021年湖北省一级造价师考试报名入口在中国人事考试网开通
2021年湖北一级造价工程师各科考试时间及题型
2021年湖北一级造价工程师考试具体时间
2021年湖北一级造价师考试时间及安排
湖北一级造价师考试时间2021年
10月30日-10月31日湖北2021年一级造价师考试
2021年湖北造价工程师报名成人学历怎么算?
报考湖北2021造价工程师需要具备哪些条件?
非全日制学历2021报名湖北一级造价师怎么计算工作年限?
考2021年湖北一级造价师需要什么文凭?
2021年湖北一级造价师考试报名工作年限怎么审核?
湖北会计专业可以考2021年一级造价师考试吗?
2021年注册造价师湖北考试电气自动化专业能报吗?
非全日制大专学历考湖北21年一级造价师可以吗?
2021年湖北一级造价师考试函授大专可以报考吗?
科学考试专业可以报2021年湖北一级造价工程师考试吗?
非全日制学历能报考2021湖北一级造价师吗?
2021年湖北造价师非全日制本科能报考吗?
非全日制本科可以考21年湖北一级造价师吗?
2021年湖北一级造价师考试时间公布为10月30日、31日
湖北注册造价师考试时间公布为2021年10月30、31日
湖北注册一级造价师2021年10月30、31日考试
2021年10月30、31日湖北一级造价师考试
湖北2021年一级造价师考试时间为10月30-31日
2021年注册一级造价师湖北报名流程注意什么?
一级造价工程师2021年湖北报名注册操作流程步骤
21年注册造价师湖北报名流程知道具体步骤吗?
湖北造价师21年报名流程有哪些?
2021湖北一级造价师考试报名注册流程
2021湖北造价师报名工作年限不够能报吗?
如何确定一级造价师21年湖北考试报名工作年限?
一级造价师21湖北报名时怎么看是否符合工作年限?
一级造价考试湖北2021年可以报考哪个专业?
2021湖北造价工程师考试专业选哪个?
2021年湖北一级造价工程师考试报名哪个专业比较好?
湖北21年一造考试报名专业怎么选?
2021年湖北造价师考试选哪个专业比较好?
湖北2021年造价工程师报名工作年限要求多久?
2021年湖北一级造价工程师报名条件学历年限要求
21年造价师湖北报名条件:学历、专业及年限要求有哪些?
湖北21年一造报名对工作年限有哪些要求?
2021湖北一级造价师考试报名对学历及专业有哪些要求?
2021年湖北一级造价工程师考试报名网站
中国人事考试网2021湖北一级造价工程师报名时间
2021湖北一级造价工程师什么时候报名?
湖北一级造价工程师哪个网站报名2021
2021年湖北一级造价工程师考全科报名条件
2021湖北襄樊一级造价师报名流程详解
湖北潜江一级造价师2021年报名流程有哪些?
2021湖北仙桃一级造价师报名流程详解
湖北鄂州一级造价师2021年报名流程有哪些?
2021湖北随州一级造价师报名流程详解
湖北恩施一级造价师2021年报名流程有哪些?
2021湖北黄石一级造价师报名流程详解
湖北荆州一级造价师2021年报名流程有哪些?
2021湖北荆门一级造价师报名流程详解
湖北孝感一级造价师2021年报名流程有哪些?
2021湖北十堰一级造价师报名流程详解
湖北黄冈一级造价师2021年报名流程有哪些?
2021湖北宜昌一级造价师报名流程详解
湖北咸宁一级造价师2021年报名流程有哪些?
2021湖北武汉一级造价师报名流程详解
湖北一级造价师2021年报名流程有哪些?
2021湖北一级造价师报名流程详解
报名湖北2021一级造价工程师考试需要满足哪些条件呢?
湖北省人事考试网公布2021一级造价师考试地点
你知道2020年湖北随州一级造价师考试时间安排吗?
2020湖北咸宁一级造价师考试时间安排是怎样的?
2020湖北一级造价工程师报考条件是怎样的?
2020年湖北随州一级造价工程师报考条件
2020年湖北咸宁一级造价工程师报考条件是什么?
2020湖北黄冈一级造价工程师的报考条件
2020湖北鄂州一级造价工程师的报考条件是什么?
2020湖北荆门一级造价工程师的报考条件是什么?
2020湖北孝感一级造价工程师的报考条件
2020年湖北十堰一级造价工程师报考条件是什么?
2020年湖北宜昌一级造价工程师报考条件
2020湖北荆州一级造价工程师报考条件是怎样的?
2020湖北襄阳一级造价工程师的报考条件是什么?
2020湖北黄石一级造价工程师的报考条件
2020年湖北武汉一级造价工程师报考条件是什么?
2020年湖北一级造价工程师报考条件
符合2020湖北一级造价师报名要求的专业都有哪些?
2020湖北随州一级造价师报名条件对专业有什么要求?
满足什么条件可以报考2020湖北咸宁一级造价师呢?
2020湖北黄冈一级造价师的免考要求有哪些?
2020湖北鄂州一级造价师报考条件及免考要求是什么?
符合2020湖北荆门一级造价师报名要求的专业都有哪些?
2020湖北孝感一级造价师报名条件对专业有什么要求?
满足什么条件可以报考2020湖北孝感一级造价师呢?
2020湖北十堰一级造价师的免考要求有哪些?
2020湖北宜昌一级造价师报考条件及免考要求是什么?
符合2020湖北荆州一级造价师报名要求的专业都有哪些?
2020湖北襄阳一级造价师报名条件对专业有什么要求?
2020湖北武汉一级造价师的免考要求有哪些?
2020湖北一级造价师报考条件及免考要求是什么?
2020年湖北襄阳一级造价师考试网上缴费是什么时候?
2020年湖北黄石一级造价师考试人工核查时间是什么时候?
2020年湖北武汉一级造价师考试网上报名时间
2020年湖北随州一级造价师考试报考费用是多少?
2020年湖北咸宁一级造价师考试时间安排
2020年湖北黄冈一级造价师考试网上缴费是什么时候?
2020年湖北鄂州市一级造价师考试人工核查时间是什么时候?
2020年湖北荆门一级造价师考试网上报名时间
2020年湖北孝感一级造价师考试报考费用是多少?
2020年湖北十堰市一级造价师考试时间安排
2020年湖北宜昌一级造价师考试网上缴费是什么时候?
2020年湖北荆州一级造价师考试人工核查时间是什么时候?
2020年湖北襄阳一级造价师考试网上报名时间
2020年湖北黄石一级造价师考试报考费用是多少?
2020年湖北武汉一级造价师考试时间安排
2020年湖北潜江市一级造价工程师考试报名时间是什么时候?
2020年湖北天门市一级造价工程师报名入口及报名流程
2020年湖北广水市一级造价工程师报名时间及报名流程
2020年湖北赤壁市一级造价工程师考试报名时间及报名入口
2020年湖北武穴市一级造价工程师报名流程是什么?
2020年湖北汉川市一级造价工程师考试报名时间是什么时候?
2020年湖北安陆市一级造价工程师报名入口及报名流程
2020年湖北应城市一级造价工程师报名时间及报名流程
2020年湖北钟祥市一级造价工程师考试报名时间及报名入口
2020年湖北宜城市一级造价工程师报名流程是什么?
2020年湖北枣阳市一级造价工程师考试报名时间及报名入口
2020年湖北宜都市一级造价工程师报名流程是什么?
2020年湖北老河口市一级造价工程师考试报名时间是什么时候?
2020年湖北枝江一级造价工程师报名入口及报名流程
2020年湖北当阳市一级造价工程师报名时间及报名流程
2020年湖北宜都市一级造价工程师考试报名时间及报名入口
2020年湖北松滋市一级造价工程师报名流程是什么?
2020年湖北石首市一级造价工程师考试报名时间是什么时候?
2020年湖北洪湖市一级造价工程师报名入口及报名流程
2020年湖北丹江口一级造价工程师报名时间及报名流程
交流分享,早日上岸!