以下习题来源于建设工程教育网“每日一练——免费在线测试”栏目,建设工程教育网老师针对监理工程师考试的重要考点、知识点举出典型例题,并提供详细答案解析,供大家深入理解考点,结合习题掌握知识点,在备战路上知己知彼,百战不殆。
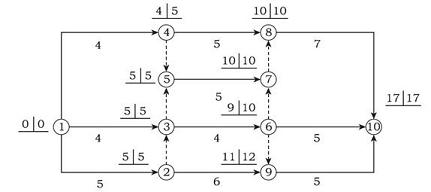
某分部工程双代号网络计划如下图所示,图中已标出每个节点的最早时间和最迟时间,该计划表明( )。

A、工作1-3为关键工作
B、工作1-4的总时差为1
C、工作3-6的自由时差为1
D、工作4-8的自由时差为1
E、工作6-10的总时差为3
针对大家在做题过程中出现的问题,可以在建设工程教育网监理工程师考试论坛进行题目的讨论,实在不理解的也可以到答疑板提问(购课学员享受答疑板服务),最终的目的是让广大学员都能够打下一个坚实的基础,在考试的时候遇到类似的问题大家可以得分。
2024年监理工程师招生已经开始啦,网校总结多年成功辅导经验,从学员实际需求出发,结合监理工程师考试命题规律、重点、难点,融入先进的教学理念,针对不同学员开设超值精品班、高效实验班、尊享无忧班三大班次立即查看>>