2026年咨询工程师《现代咨询方法与实务》真题及答案解析
#考生说#2026年咨询工程师《方法实务》学员好评
2026 年咨询工程师《方法实务》考试考情分析
【关注】2026年咨询工程师考试考后常见问题解答
2026 年咨询工程师《分析评价》考试考情分析
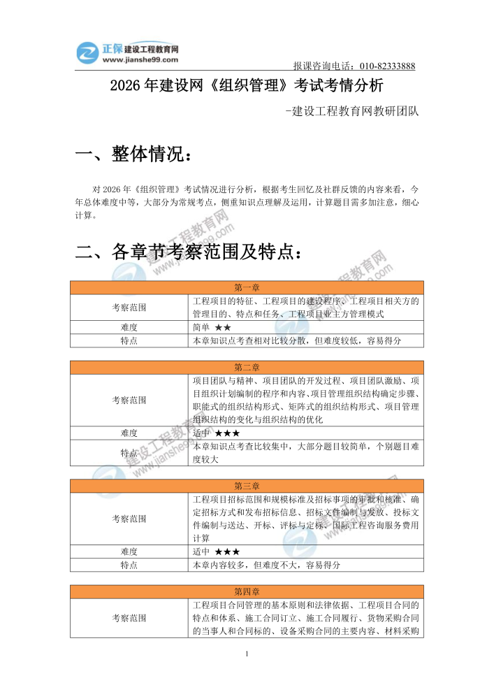
2026 年咨询工程师《组织管理》考试考情分析
#考生说#2026年咨询工程师《组织管理》考生好评
#考生说#2026年咨询工程师《政策规划》考生好评
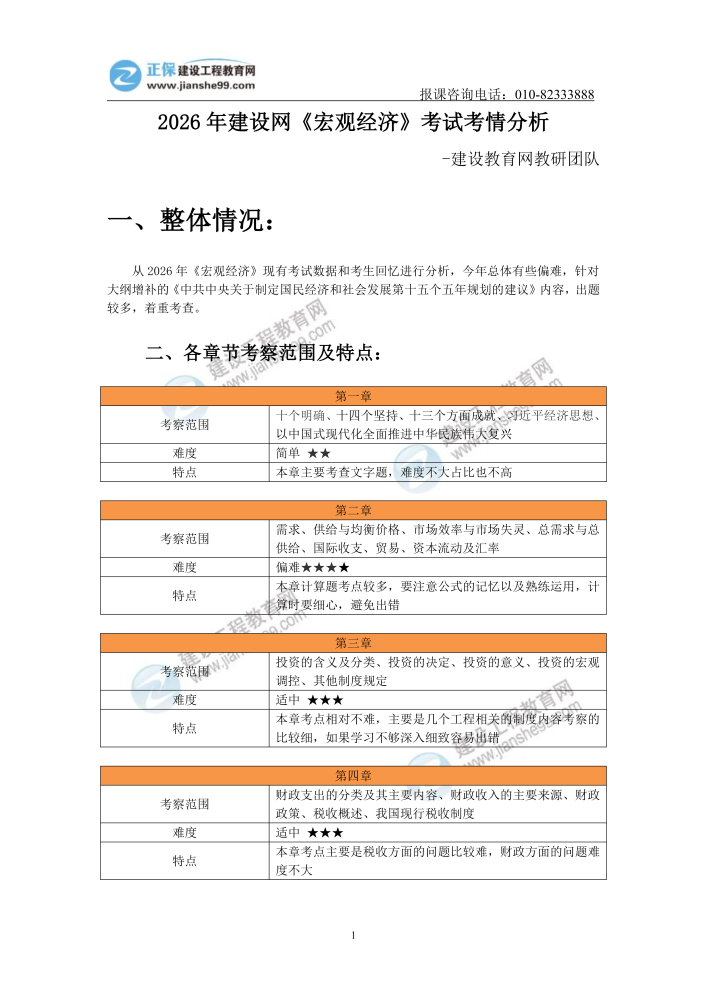
2026 年咨询工程师《宏观经济》考试考情分析
【预约查分】2026年咨询工程师考后预约查分
2026年咨询工程师考试真题及答案解析汇总
2026年咨询工程师《宏观经济政策与发展规划》真题及答案解析
【调查】2026年咨询工程师考后调查问卷
【现场】2026年咨询工程师考试现场图文报道!
【估分】2026年咨询工程师考后估分,快来对答案
【老师祝福】咨询工程师2026年考前祝福与叮嘱请查收!
【提示】2026年咨询工程师考试考前温馨提示
咨询倒计时:最后3页纸=救命稻草,限时免费领!
实施阶段质量控制的关键活动有哪些?
项目启动的背景因素有哪些?
咨询工程师增考十五五规划!林轩老师深度解读对考试的影响
咨询工程师小红书好评来啦!快来看看大家怎么说~
【考前逆袭】记忆口诀+公式考点+数字考点!背完直接涨分!
咨询万人模考直播解析,临考试题解析免费观看
2026年咨询工程师万人模考:临考最后一战 !
咨询工程师免试条件是什么?持有一建、一造、监理证书的考生必看!
2026咨询备考|30 天打卡计划,上岸更近一步!
中共中央关于制定国经济和社会发展第十五个五年规划的建议
咨询工程师2月万人模考:2月9日-2月16日开赛,等你来战!
建设此项目的根本原因是什么?
2026年新课新增AI看&思维导图功能,快来看看吧!
2026年咨询工程师教材现货啦!速来抢购9折优惠
2026年咨询工程师教材精讲班新课已开通
监理工程师注意!考咨询工程师可免考两科,轻松拿“双证”!
咨询考完还能考什么?一级造价师是你最好的选择
2025年咨询工程师成绩发布 学员好评纷至沓来!
2026年咨询预习计划表,速来收藏
2025年咨询工程师《现代咨询方法与实务》真题及答案解析
建设工程教育网2025年咨询工程师考试《方法实务》考情分析
建设工程教育网2025年咨询工程师考试《分析评价》考情分析
建设工程教育网2025年咨询工程师考试《组织管理》考情分析
建设工程教育网2025年咨询工程师考试《政策规划》考情分析
2025年咨询工程师《项目决策分析与评价》真题及答案解析
【考后反馈】2025年咨询工程师考题难易度如何?考生们有话说
2025年咨询工程师《工程项目组织与管理》真题及答案解析
2004-2025年咨询工程师考试历年试题及答案解析汇总
【现场报道】2025年咨询工程师考试现场图文报道!
【征集】2025年咨询工程师考试真题有奖征集
【提示】2025年咨询工程师考试考前温馨提示
2025年咨询工程师考后交流群
【考前3页纸】咨询工程师考前急救!重点内容反复记忆~
2025年咨询工程师考前冲刺万人模考:临考最后一战 !
2025年咨询工程师课程专属资料【冲关宝典】开通下载!
2025年咨询工程师考前资料包 精华资料快速突破
2025年咨询临考必备学习打卡表来啦 30天计划离拿证更近一步!
该项目实施的必要性体现在哪里?
资本市场线在投资组合分析中的作用?
多样化投资如何降低投资组合风险?
投资组合分析中,如何定义有效边界?
投资主要分为哪几类?
实物投资项目特点是什么?
何为财务投资项目?
投资项目按性质如何分类?
招标条件包括哪些内容?
什么是绿色低碳循环经济?
如何进行项目投资的净现值计算?
稳定风险分析中社会评价的作用?
社会评价如何影响社会稳定风险?
工程项目中,健康管理主要关注什么?
安全管理计划在项目前期应包括哪些内容?
前期阶段,如何识别与评估潜在安全风险?
工程项目前期,安全管理主要目标是什么?
咨询服务主要涵盖哪些领域?
项目评估包括哪些主要内容?
绿色金融在推动绿色发展中的作用?
合同价款支付方式有哪些?
均衡价格是如何形成的?它有何特点?
项目管理模式选择时,主要考虑哪些因素?
报告如何评估项目的财务可行性和风险?
环境影响评估在可行性研究中的作用?
如何识别关键相关方?
哪些行业最常应用因果预测法?
如何通过社会评价预防稳定风险?
安全管理在工程项目中的核心目标是什么?
工程咨询的核心目标是什么?
城镇化高质量发展的关键因素有哪些?
如何评估不同模式对项目的影响?
可行性报告中市场分析的关键要素是什么?
相关方管理的主要目标是什么?
0元领林轩老师2025年《评价/实务》高效备考全指导课程
土地预审过程中需提交哪些材料?
未通过用地预审的项目能否开工?
项目用地预审的主要目的是什么?
报告中应怎样体现可持续发展?
编制过程中如何确保数据准确性?
产业规划报告需关注哪些核心要素?
项目决策分析的核心目标是什么?
决策分析中如何评估项目风险?
项目评价的基本要求有哪些?
如何确保质量管理体系持续改进?
实施质量管理体系的主要益处有哪些?
保修期内出现质量问题如何处理?
保修期外维修责任如何划分?
哪些经济政策最有效?
如何识别进度计划中的关键路径?
哪些方法可用于缩短项目工期?
咨询工程师《组织管理》核心考点:开标、评标与定标
咨询工程师《组织管理》核心考点:投标文件编制与送达
咨询工程师《组织管理》核心考点:招标文件编制与发放
咨询工程师《组织管理》核心考点:确定招标方式和发布招标信息
咨询工程师《组织管理》核心考点:工程项目招标范围和规模标准及招标事项的审批和核准
咨询工程师《组织管理》核心考点:项目管理组织结构的变化与组织结构的优化
咨询工程师《组织管理》核心考点:矩阵式组织结构
咨询工程师《组织管理》核心考点:职能式组织结构
咨询工程师《组织管理》核心考点:项目管理组织的基本原理
咨询工程师《组织管理》核心考点:团队组织计划
咨询工程师《组织管理》核心考点:工程项目的特征
咨询工程师《组织管理》核心考点:项目团队能力培育
咨询工程师《组织管理》核心考点:项目团队与精神
咨询工程师《组织管理》核心考点:工程项目相关方的管理目的、特点和任务
咨询工程师《组织管理》核心考点:工程项目的建设程序
咨询工程师《宏观经济》核心考点:长江三角洲区域一体化发展
咨询工程师《宏观经济》核心考点:建设粤港澳大湾区
咨询工程师《宏观经济》核心考点:京津冀协同发展
咨询工程师《宏观经济》核心考点:共建“一带一路”
咨询工程师《宏观经济》核心考点:推动城镇化高质量发展
咨询工程师《宏观经济》核心考点:扩大内需
咨询工程师《宏观经济》核心考点:国土空间规划体系及监督实施
咨询工程师《宏观经济》核心考点:规划体系
咨询工程师《宏观经济》核心考点:规划概述
咨询工程师《宏观经济》核心考点:产业政策概述
咨询工程师《宏观经济》核心考点:货币政策
咨询工程师《宏观经济》核心考点:证券和保险类金融机构体系
咨询工程师《宏观经济》核心考点:银行业金融机构体系
咨询工程师《宏观经济》核心考点:中国人民银行
咨询工程师《宏观经济》核心考点:我国现行税收制度
咨询工程师《宏观经济》核心考点:财政收入的主要来源
咨询工程师《宏观经济》核心考点:财政概述
咨询工程师《宏观经济》核心考点:其他制度规定
咨询工程师《宏观经济》核心考点:招标投标制度
咨询工程师《宏观经济》核心考点:投资的宏观调控
咨询工程师《宏观经济》核心考点:投资的含义及分类
咨询工程师《宏观经济》核心考点:宏观经济政策目标与工具
咨询工程师《宏观经济》核心考点:总需求与总供给
咨询工程师《宏观经济》核心考点:经济周期
咨询工程师《宏观经济》核心考点:宏观经济运行的衡量
咨询工程师《宏观经济》核心考点:市场效率与市场失灵
咨询工程师《宏观经济》核心考点:需求、供给与均衡价格
咨询工程师《宏观经济》核心考点:十三个方面成就
咨询工程师《宏观经济》核心考点:十四个坚持
咨询工程师《宏观经济》核心考点:十个明确
2025年咨询工程师《分析评价》教材变化大吗?
2025年咨询工程师《分析评价》教材总体变动约5%左右
2025年咨询工程师《分析评价》教材具体哪里有变化?
2025年咨询工程师《宏观经济》教材哪里有变化?
2025年咨询工程师《宏观经济》教材变动大约为5%左右
2025年咨询工程师《宏观经济》教材变动具体有哪些?
2025年咨询工程师《咨询实务》教材变化大吗?
2025年咨询工程师《咨询实务》教材变化都有哪些?
2025年咨询工程师《咨询实务》教材变动约5%左右
2025年咨询工程师《组织管理》教材变化大吗?
2025年咨询工程师《组织管理》教材变动约10%
2025年咨询工程师《组织管理》教材都有哪些变动?
2025年咨询工程师《组织管理》教材有哪些变化?
2025年咨询工程师《宏观经济》教材有哪些变化?
2025年咨询工程师《咨询实务》教材有哪些变化?
2025年咨询工程师《分析评价》教材有哪些变化?
咨询工程师《分析评价》核心考点:项目后评价的目的和作用
咨询工程师《分析评价》核心考点:投资项目主要风险对策
咨询工程师《分析评价》核心考点:风险识别
咨询工程师《分析评价》核心考点:敏感性分析
咨询工程师《分析评价》核心考点:盈亏平衡分析
咨询工程师《分析评价》核心考点:社会稳定风险分析与评估
咨询工程师《分析评价》核心考点:社会评价的主要内容
咨询工程师《分析评价》核心考点:社会评价的目的、作用和适用范围、基本原则
咨询工程师《分析评价》核心考点:建设方案的经济比选方法
咨询工程师《分析评价》核心考点:总图运输方案
咨询工程师《分析评价》核心考点:场(厂)址及线路方案
咨询工程师《分析评价》核心考点:生产工艺技术及设备方案
咨询工程师《分析评价》核心考点:建设规模和产品方案
咨询工程师《分析评价》核心考点:建设方案研究与比选概述
咨询工程师《分析评价》核心考点:资金申请报告的编制
咨询工程师《分析评价》核心考点:资金申请报告概述
咨询工程师《分析评价》核心考点:项目申请书(报告)的编制内容与要求
咨询工程师《分析评价》核心考点:项目申请书(报告)概述
咨询工程师《分析评价》核心考点:资本运作类项目可行性研究报告的特点
咨询工程师《分析评价》核心考点:项目投融资与财务方案
咨询工程师《分析评价》核心考点:项目建设方案
咨询工程师《分析评价》核心考点:项目需求分析与产出方案
咨询工程师《分析评价》核心考点:项目可行性研究及其报告概述
咨询工程师《分析评价》核心考点:土地资源综合利用分析评价指标
咨询工程师《分析评价》核心考点:产业发展规划报告的重点内容
咨询工程师《分析评价》核心考点:项目前期咨询成果的质量保证
咨询工程师《分析评价》核心考点:项目前期主要咨询成果的类型
咨询工程师《分析评价》核心考点:投资项目决策程序
咨询工程师《分析评价》核心考点:投资项目决策的含义和原则
一级建造师顺利拿证 拿下咨询工程师不难!
2025备考咨询工程师:如何避免学习中的“鸵鸟心态”
提高2025年咨询工程师备考效率的小技巧
2025年咨询工程师备考秘籍:提升学习力的三大法宝
交流分享,早日上岸!